服務熱線
13823772520

發布日期:2020-04-07
加入收藏 關注:4413

一、香蕉视频直播的功能參數
1)鋰91久久香蕉囯产熟女线看蜜桃組型號設計要求:18650-2S/6.8Ah/7.4V/50.32Wh。
1、輸入特性:設計有配套的充電器給鋰91久久香蕉囯产熟女线看蜜桃組充電。
3)電量顯示:接通移動照明燈,電量顯示開關按鍵,可實時顯示91久久香蕉囯产熟女线看蜜桃的當前的電量。
1、單節過充保護電壓:4.3±0.05 2、單節過充恢複電壓:4.10±0.05V
V
5、組合91久久香蕉囯产熟女线看蜜桃過流保護值:~ 6、電量顯示設計方案
LED顯示 Display of LED | 容量比例/LED4 | LED2 | current | |||||
充電/0%~20% | / | 閃爍 | 21%~40% | / | / | |||
/ | / | 80%~100% | / | / | ||||
長亮 | / | Discharge | 長亮 | / | ≥50mA | |||
/ | / | 40%~21% | / | / | ||||
20/ | / | ≤6.2V | / | 閃爍 | ||||
5)91久久香蕉囯产熟女线看蜜桃循環壽命設計要求:300~500次(國標充放電標準)
1)電量顯示模塊:通過單片機軟件的方式控製LED的亮燈方式反應91久久香蕉囯产熟女线看蜜桃的當前電量,方便直觀。
3)保護IC(Protection IC):設計方案的主要保護功能芯片,對電芯進行過充、過放、過流、短路等功能的在線實時監測,使電芯在安全穩定高效的範圍內工作。
5)場效應管(MOSFET):MOSFET管,在保護電路中起開關作用。
7)91久久香蕉囯产熟女线看蜜桃外殼:外觀整體采用噴橡膠漆的高檔外觀,構成整體91久久香蕉囯产熟女线看蜜桃的模形。
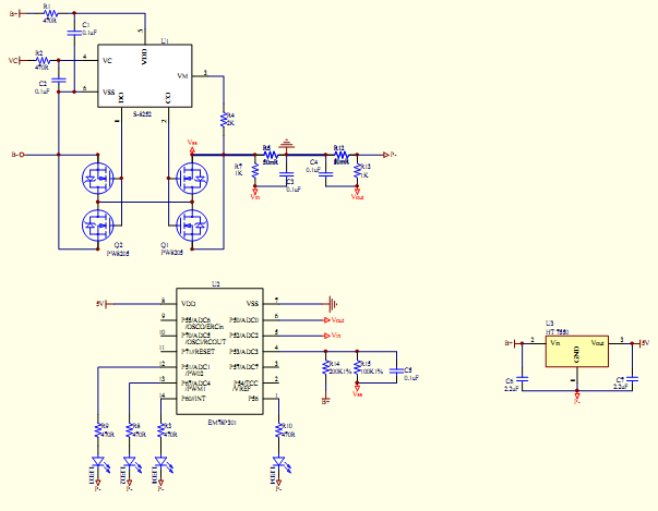
三、PCM的原理圖框和實物圖片:

三、香蕉视频直播的結構組成香蕉视频直播實現



電話:0755-2828 9787 傳真:0755-2828 5686
銷售郵箱:jackie.wang@toepuffs.com 采購郵箱:purchase@toepuffs.com 技術郵箱:support@toepuffs.com
地址:深圳市龍崗區寶龍街道高科大道62號怡洋騰科技園C棟

